上一篇:《公园城市建设标准研究》出版!合纵惊喜亮相
下一篇:团标立项审查会|合纵参与中国公园协会团标《公

行业资讯
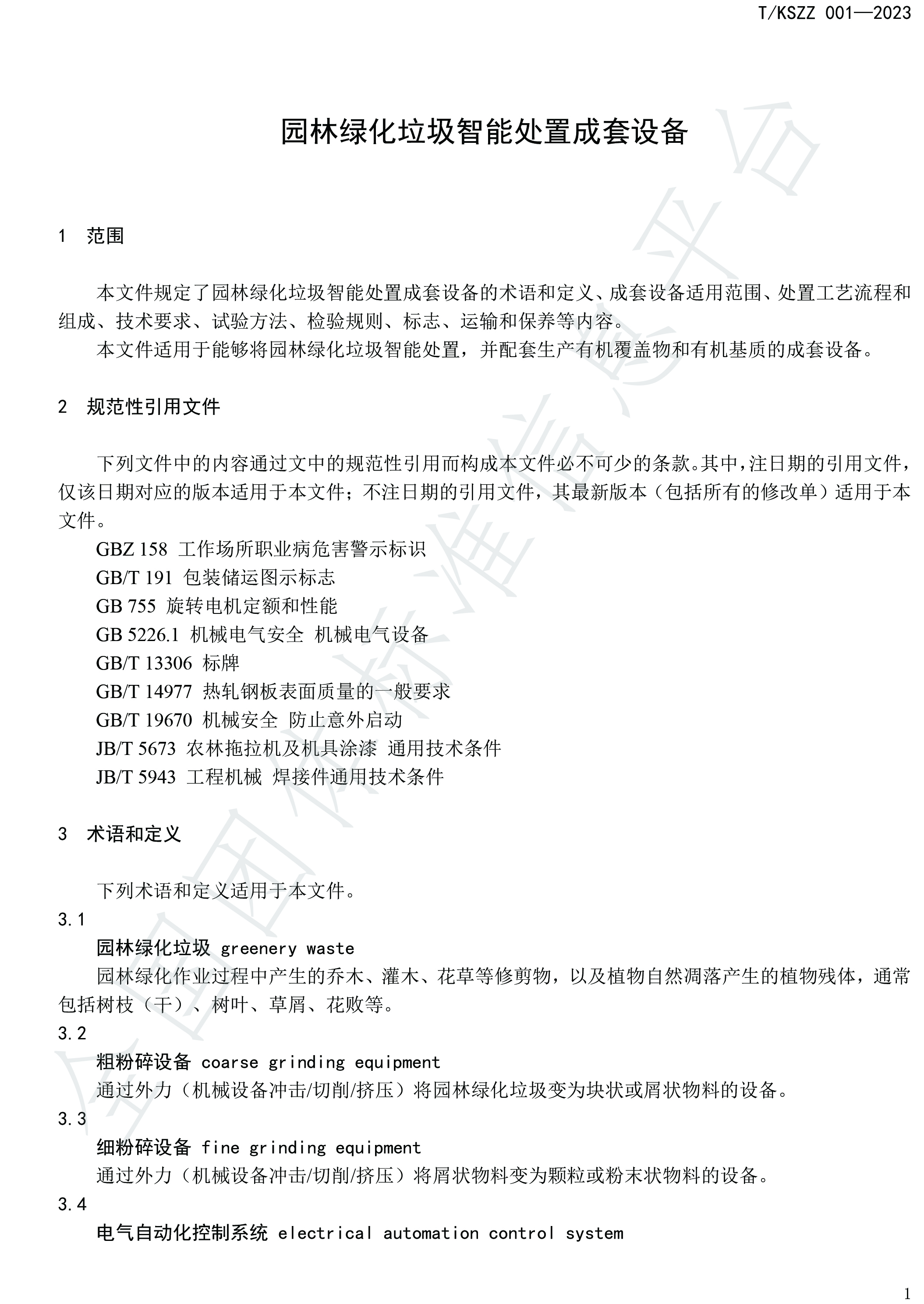
全国首个!《园林绿化垃圾智能处置成套设备》
日期:2023-12-20 10:04浏览次数:
12月18日,全国首个关于园林绿化垃圾智能处置成套设备的相关标准正式发布,此标准由昆山合纵生态科技有限公司提出、牵头,与上海思创绿化科技成果转化应用促进中心、杭州市园林绿化股份有限公司、天津上野园林科技有限公司、武汉市园林科学研究院、陕西省西安植物园(陕西省植物研究所)、阜阳市园林管理处、长沙中能装备制造有限公司、北京青都科技有限公司、苏州合纵环保科技有限公司、杭州大合纵生态环保科技有限公司、昆山市时代景园工程有限公司、苏州中顺宇生态环境建设有限公司、昆山石林绿化有限责任公司、湖滨生态环境建设有限公司共同起草。
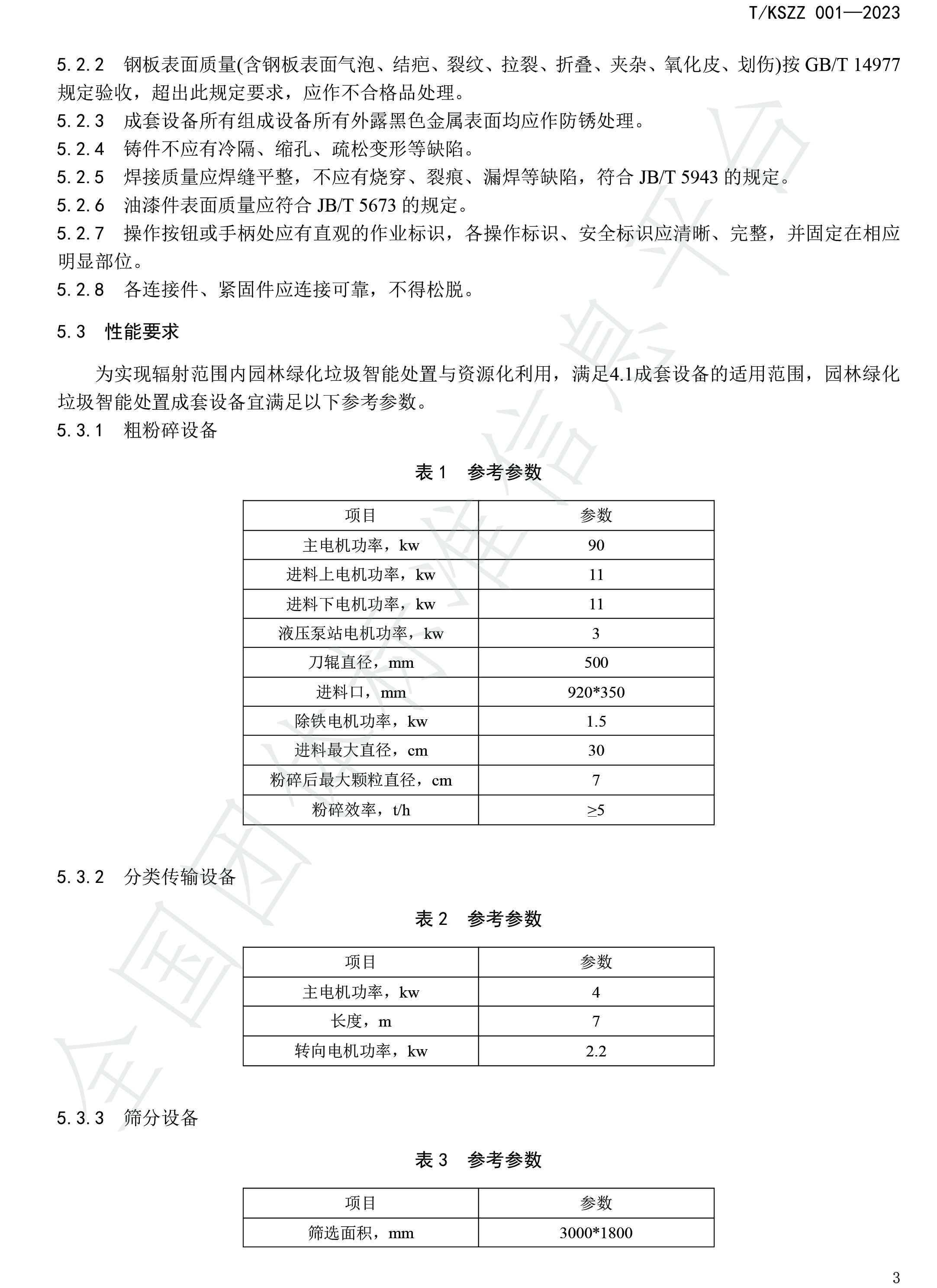
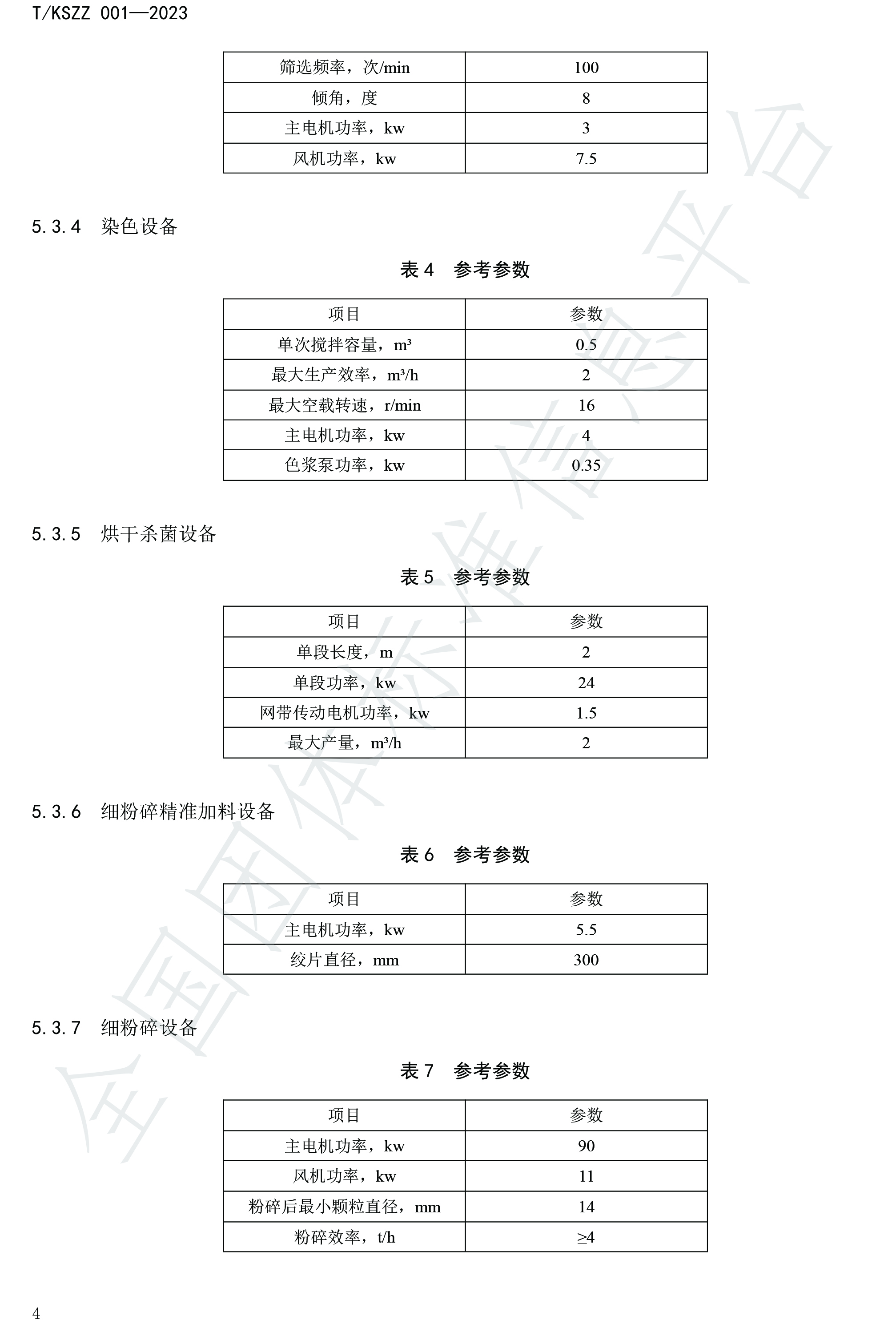
此标准规定了园林绿化垃圾智能处置成套设备的术语和定义、成套设备适用范围、处置工艺流程和组成、技术要求、试验方法、检验规则、标志、运输和保养等内容,还创新性选用了软硬件结合的方式去解决垃圾处置的问题,避免了处置过程中出现的堵料,卡料等常见的问题,增加了工作效率,提升了工作性能,为园林绿化垃圾处置提供了相关的依据,设置了相关的标准。其发布与碳达峰碳中和的政策相呼应,规范了园林绿化垃圾智能处置成套设备市场,促进了园林绿化垃圾资源化利用行业的发展。
合纵能参与《园林绿化垃圾智能处置成套设备》团体标准的起草,其中不仅提炼了合纵在园林绿化垃圾智能处置成套设备上的实践经验,同时也是对合纵在成套设备综合实力上的肯定,合纵还将发挥园林绿化垃圾循环利用行业头部企业的引领作用,继续探索成套设备的智能化、高效化,推动行业的健康发展。










下一篇:团标立项审查会|合纵参与中国公园协会团标《公




